Rapport Bereken verzuimuren naar urenimport
Het rapport Bereken verzuimuren naar urenimport maakt het mogelijk om verzuimuren automatisch te berekenen en te verwerken naar de verloning. De berekeningen zijn gebaseerd op de regels voor loondoorbetaling bij arbeidsongeschiktheid (artikel 25) uit de ABU-/NBBU-cao.
Via dit rapport worden de verzuimuren berekend en toegevoegd aan een urenimportlijst (ter controle en voor rapportages). Hierbij worden de ziekte- en verzuimuren op 1 verzuimwerksoort geschreven, op het klantproject. Vanuit de urenimportlijst kunnen de uren worden verwerkt naar urenstaten. Door de status van zo'n urenstaat om te zetten naar een status met de optie Bereken ziektevergoeding, worden de uren verder uitgesplitst naar de juiste verzuimwerksoort.
Bekijk ook de video Verwerking verzuimuren naar urenimporttabel.
Belangrijk: Om het juiste aantal verzuimuren te kunnen bepalen, moeten de overige uren in de betreffende urenstaat al zijn geschreven. En als in de urenstaat al uren zijn geschreven op een verzuimdag, worden deze in mindering gebracht op het te verwerken aantal verzuimuren. Daarom moet dit rapport uitgevoerd worden nadat alle overige uren zijn verwerkt en er geen wijzigingen op de uren meer verwacht worden.
Loon bij arbeidsongeschiktheid (volgens ABU-/NBBU-cao)
Zolang de uitzendovereenkomst voortduurt, heeft de uitzendkracht recht op doorbetaling van 90% van het loon en ten minste het geldende wettelijke minimumloon in de eerste 52 weken van ziekte. In het tweede ziektejaar heeft de resource recht op 80% van het loon.
Dit loon bestaat uit het feitelijk loon aangevuld met in ieder geval toeslagen, adv-compensatie in geld en overige vergoedingen (uitgezonderd kostenvergoedingen), die de uitzendkracht op grond van de cao-beloning of de inlenersbeloning zou hebben verdiend als de resource niet arbeidsongeschikt was geweest.
Om dat loon te bepalen wordt gekeken naar de overeengekomen arbeidsomvang. Is geen eenduidige arbeidsomvang overeengekomen of wijkt de feitelijke arbeidsomvang in de periode van 13 kalenderweken voorafgaand aan de week van ziekmelding structureel af van de overeengekomen arbeidsomvang, dan wordt gekeken naar een gemiddelde van alle uren waarover loon is betaald in de afgelopen 13 weken om het loon te bepalen.
Voorwaarden/inrichting
- Voor het vastleggen van verzuim wordt gebruikgemaakt van verzuimregistraties. Zie ook Pagina Verzuimregistraties.
- Op de pagina Ziektevergoedingenoverzicht zijn per ziektevergoedingregeling alle werksoorten ingericht die van toepassing zijn (aantal wachtdagen, de werksoort per ziektetermijn, enz.). Zie ook Pagina Ziektevergoedingenoverzicht.
- Op de pagina Ziektevergoeding instellingen zijn de ziektevergoedingregelingen ingesteld (gekoppeld aan bedrijfseenheid, fase en/of functiegroep). Zie ook Pagina Ziektevergoeding instellingen en Ziekte- en verzuimuren door status urenstaat laten bepalen.
- Er is een werksoort aangemaakt voor de verzuimuren (bijvoorbeeld met code ZIEK).
-
Op de pagina Ureninstellingen moet die verzuimurenwerksoort in het veld Werksoort ziekte-ureninvoer zijn ingesteld. Zie ook Veld Werksoort ziekte-ureninvoer.
- De verzuimurenwerksoort en alle werksoorten uit het ziektevergoedingenoverzicht moeten ook op de projectresource zijn ingesteld. Dat is nodig om de urenimport te kunnen verwerken naar de urenstaat.
Opmerking: Als deze werksoort op de betreffende contractfase(n) is vastgelegd, wordt de werksoort automatisch op de projectresourcekaart voorgezet. Zie ook Pagina Werksoorten per contractfase.
-
Schakel het veld Meetellen in uren t.b.v. loondoorbetaling ziekte in op de juiste werksoorten. Zie ook Veld Meetellen in uren t.b.v. loondoorbetaling ziekte.
-
Stel op de pagina Verzuiminstellingen het veld Bepaling projectresource in. De instelling in dat veld bepaalt aan welke projectresource de verzuimuren moeten worden toegewezen. Zie Veld Bepaling projectresource.
Overige inrichting
Schakel op de pagina Ureninstellingen de volgende opties in:
- Geïmporteerde uren wijzigen en goedkeuren (in de sneltab Uren (algemeen)) zodat geïmporteerde uren nog kunnen worden gewijzigd in urenstaten. Wilt u dat alleen bepaalde medewerkers deze uren nog kunnen wijzigen, schakel dit veld dan niet in, maar schakel dan op de medewerkerkaart van de betreffende medewerker(s) de optie Wijzigen uren o.b.v. import en urencalculator toegestaan in. Zie ook Veld Geïmporteerde uren wijzigen en goedkeuren.
- Geboekte urenstaat automatisch heropenen in de sneltab Uren (genereren). Dit is nodig in geval van correctieberekeningen, zodat de correcties verwerkt kunnen worden in al geboekte urenstaten. Zie ook Veld Geboekte urenstaat automatisch heropenen.
Het veld Importeer uren in de sneltab Uren (genereren) is niet van toepassing voor dit rapport.
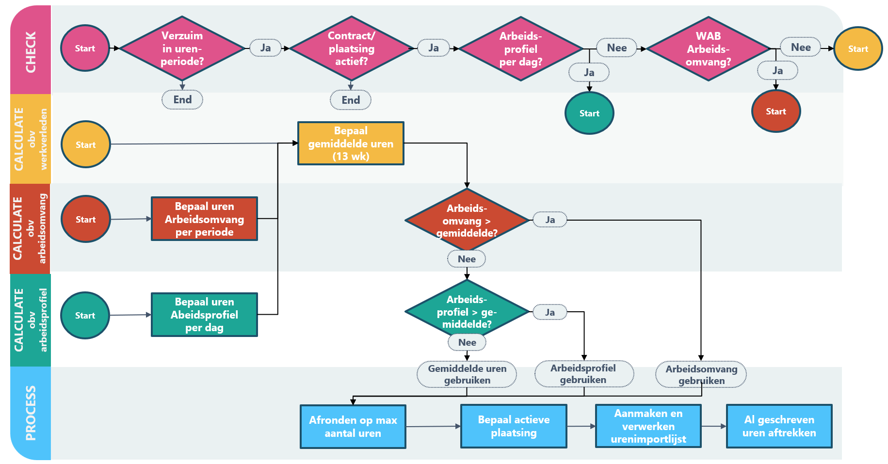
Basisflow voor de berekening
Klik op de afbeelding om te vergroten:
Het proces op hoofdlijnen is als volgt:
- Bepalen of er sprake is van verzuimuren
- Berekenen van het aantal verzuimuren
- Aanmaken van een urencontrolelijst op de (juiste) projectresource via de urenimportlijst
- (Controleren en) Verwerken van de urenimportlijst naar urenstaten
Dit betreft een periodiek (wekelijks) proces.
Manieren van uitvoeren
U kunt dit rapport op de volgende manieren uitvoeren:
-
handmatig. U opent dit rapport:
- via de zoekfunctie. Klik rechtsboven in het scherm op
of druk op Alt+Q. Zoek op ber verzu en klik in het zoekresultaat op de betreffende hyperlink.
- vanuit de pagina Urenimportlijsten via de knop Bereken verzuimuren.
- vanuit de pagina Urenimportlijst: klik onder Importeren op de knop Bereken verzuimuren.
- via de zoekfunctie. Klik rechtsboven in het scherm op
- automatisch, via een taakwachtrijpost met rapport 11076438. In dat geval opent u deze pagina via de knop Rapportaanvraagpagina. Zie ook Taakwachtrijposten instellen.
Rapport invullen
Klik op de afbeelding om te vergroten:
Filters
In dit veld stelt u via een datumformule in vanaf wanneer u verzuimuren wilt berekenen. Gebruik dit veld als u het rapport in een taakwachtrijpost instelt.
Voorbeeld: Als u de datumformule WD1-2W instelt, wordt het rapport uitgevoerd vanaf vorige week maandag.
Als u de datumformule -1M-D1 instelt, wordt het rapport uitgevoerd vanaf de eerste dag van de vorige maand.
Als u een datumformule invult, wordt in het veld Datum vanaf automatisch de betreffende datum berekend. U kunt alleen een datumformule invoeren die een datum oplevert die in het verleden ligt.
Datumformule
Een datumformule is een korte, afgekorte combinatie van letters en cijfers op basis waarvan datums worden berekend. Als afkorting voor tijdsaanduidingen kunt u de volgende letters gebruiken:
| D | Dag |
| W | Week |
| WD | Weekdagen |
| M | Maand |
| K | Kwartaal |
| J | Jaar |
De datumformule kan maximaal 20 tekens bevatten (cijfers en letters).
Voert u het rapport handmatig uit, dan kunt u (in plaats van een datumformule) een datum instellen, om aan te geven vanaf wanneer u verzuimuren wilt berekenen.
In dit veld stelt u via een datumformule in tot wanneer u verzuimuren wilt berekenen. Gebruik dit veld als u het rapport in een taakwachtrijpost instelt.
Voorbeeld: Als u de datumformule WD7-1W instelt, wordt het rapport uitgevoerd tot en met afgelopen zondag.
Als u de datumformule -LM-1D instelt, wordt het rapport uitgevoerd tot en met de laatste dag van de vorige maand.
Als u een datumformule invult, wordt in het veld Datum t/m automatisch de betreffende datum berekend. U kunt alleen een datumformule invoeren die een datum oplevert die in het verleden ligt.
Datumformule
Een datumformule is een korte, afgekorte combinatie van letters en cijfers op basis waarvan datums worden berekend. Als afkorting voor tijdsaanduidingen kunt u de volgende letters gebruiken:
| D | Dag |
| W | Week |
| WD | Weekdagen |
| M | Maand |
| K | Kwartaal |
| J | Jaar |
De datumformule kan maximaal 20 tekens bevatten (cijfers en letters).
Voert u het rapport handmatig uit, dan kuntu (in plaats van een datumformule) handmatig een datum instellen, om aan te geven tot wanneer u verzuimuren wilt berekenen.
Stel desgewenst in hoeveel uren per dag er maximaal aan verzuimuren toegewezen mogen worden. Bijvoorbeeld 10 of 8.
Opmerking: Zorg dat dit aantal niet hoger is dan het aantal in het veld Max. per dag op de verzuimwerksoort. Dit betreft de werksoort die op de pagina Ureninstellingen in het veld Werksoort ziekte-ureninvoer is ingesteld.
Dit veld is alleen zichtbaar als op de pagina Verzuiminstellingen het veld Arbeidsomvang uitsluiten is uitgeschakeld. Zie ook Veld Arbeidsomvang uitsluiten.
Het is mogelijk om de arbeidsomvang uit te sluiten van de berekening. Als deze optie is ingeschakeld, zal de hoogte van het aantal uren voor verzuim alleen worden gebaseerd op basis van een arbeidsprofiel of de gemiddelde arbeidshistorie.
Dit veld is alleen van toepassing als u het rapport handmatig uitvoert.
Als u rapport uitvoert zonder deze optie in te schakelen, krijgt u een melding voor hoeveel resources urenimportregels zijn aangemaakt. Wilt u in plaats daarvan de pagina Urenimportlijsten openen (gefilterd op bron Verzuim), schakel dan deze optie in. Als u het rapport hebt geopend vanuit de pagina Urenimportlijsten, kunt u deze optie uitgeschakeld laten.
Afronding
Stel het aantal decimalen in waarop moet worden afgerond (standaard: 2) en kies een afrondingsmethode: Dichtsbijzijnd, Naar boven of Naar beneden. De afronding wordt aan het eind van de berekening toegepast, dus op het aantal uur op een urenimportregel.
Extra filters
Het is mogelijk om een of meer extra filters in te stellen. Dat kan op contractvelden onder Filter: Contract en/of op verzuimregistratievelden onder Filter: Verzuimregistratie.
U kunt bijvoorbeeld filteren op contractfase. Wilt u meerdere fasen instellen, plaats dan een | (sluisteken of pipe) tussen de fasen.
Onder Filter: Verzuimregistratie kunt u bijvoorbeeld filteren op verzuimsoort.
Rapport uitvoeren
Tijdens het uitvoeren van het rapport worden verschillende acties uitgevoerd.
Klik op de afbeelding om te vergroten:
Bepalen of in de ingestelde periode sprake is van verzuim
Het rapport detecteert welke resources:
- in de ingestelde periode een verzuimregistratie hebben. Hierbij wordt rekening gehouden met de ingestelde extra filters op verzuimregistraties.
- op de betreffende verzuimdatum(s) een actief te verlonen contract hebben binnen de werkgeversgroep van de verzuimregistratie. Hierbij wordt rekening gehouden met de ingestelde extra filters op contractvelden.
- op de verzuimdatum(s) een actieve plaatsing (projectresource) hebben
Opmerking: Heeft de resource een verzuimregistratie en een actief contract, maar geen projectresource, dan wordt geen urenimportregel met verzuimuren aangemaakt voor die resource en worden dus geen verzuimuren geboekt voor die resource.
Bepalen van het aantal verzuimuren
Om het aantal verzuimuren te kunnen bepalen, wordt naar 3 verschillende waarden gekeken:
- 13-weeksgemiddelde op de verzuimdag - zie Berekenen van het gemiddelde aantal uren (13-weeksgemiddelde)
- arbeidsomvang - zie Verzuim bepalen op basis van arbeidsomvang
- arbeidsprofiel per dag - zie Verzuimuren bepalen op basis van arbeidsprofiel
Berekenen van het gemiddelde aantal uren (13-weeksgemiddelde)
Het rapport berekent het gemiddelde aantal uren per dag in de 13 weken voorafgaand aan het verzuim. Daarbij wordt eerst het aantal weken bepaald en vervolgens het aantal uren.
- aantal weken bepalen: er wordt gekeken naar de 13 kalenderweken voorafgaand aan de week van het verzuim (referteperiode).
De berekening wordt pro rata uitgevoerd. Het aantal uren in de 13 wekenperiode wordt gedeeld door het aantal weken waarin een contract is geweest.
- aantal uren bepalen: er wordt gekeken naar dezelfde weekdag als de verzuimdag. Het rapport telt alle uren per dag over de afgelopen 13 weken op de betreffende weekdag. Het telt alleen uren op werksoorten waarop het veld Meetellen in uren t.b.v. loondoorbetaling ziekte is ingeschakeld.
Let op: Het rapport neemt zowel geboekte als ongeboekte urenstaten mee in de berekening.
Er wordt gekeken naar de uren per werkgeversgroep (dus niet per bedrijfseenheid).
Opmerking: Er wordt per werkgeversgroep een urenimportregel aangemaakt. Hierbij wordt uitgegaan van de bedrijfseenheid van de projectresource waarop het laatst is gewerkt.
Gedeeltelijk (minder dan 100%) ziek
Als sprake is van gedeeltelijk verzuim (bijvoorbeeld 50% ziek), wordt niet pro rata berekend. We gaan ervan uit dat de wel gewerkte uren in de urenstaat zijn geschreven zodat ze in mindering worden gebracht op de te importeren verzuimuren.
Verzuim bepalen op basis van arbeidsomvang
Dit scenario is aan de orde als de resource geen arbeidsprofiel heeft, maar wel een vaste arbeidsomvang. Daarvoor moet het veld Arbeidsomvang (op de pagina Contractvoorwaarden of de sneltab Voorwaarden van het contract) zijn ingevuld. Zijn er meerdere regels met een arbeidsomvang vastgelegd, dan wordt uitgegaan van de laatst geldige regel.
Hierbij worden de totaaluren in de verzuimperiode op basis van het 13-weeksgemiddelde vergeleken met de totaaluren in de verzuimperiode op basis van de gemiddelde arbeidsomvang.
Voor de berekening van de totaaluren in de verzuimperiode op basis van de gemiddelde arbeidsomvang wordt:
-
eerst de arbeidsomvang berekend naar week, als de periode anders is. Zie ook Arbeidsomvang omrekenen op basis van urenstaatperiode.
Voorbeeld: Is de arbeidsomvang bijvoorbeeld 120 uur per 4 weken, dan is de arbeidsomvang per week 30 uur.
-
bepaald op welke dagen is gewerkt in de referteperiode.
De referteperiode betreft de 13 kalenderweken voorafgaand aan de week van het verzuim of, als het contract korter duurde, het aantal weken waarin een contract is geweest.Voorbeeld: Is in de referteperiode bijvoorbeeld op 5 dezelfde dagen van de week gewerkt (ook al is dat maar 1 week het geval), dan wordt de wekelijkse arbeidsomvang gedeeld door 5. Is in de referteperiode altijd op 4 dezelfde dagen van de week gewerkt, dan wordt de wekelijkse arbeidsomvang gedeeld door 4.
Om de werkdagen te kunnen bepalen, moet voorafgaand aan de verzuimregistratie minimaal 1 week zijn gewerkt (dat wil zeggen dat er urenposten aanwezig zijn binnen 7 dagen vóór de verzuimregistratie). Kunnen er geen werkdagen worden bepaald (bijvoorbeeld omdat er nog niet is gewerkt), dan wordt ervan uitgegaan dat de resource 5 dagen in de week zou hebben gewerkt.
-
de arbeidsomvang gedeeld door het aantal werkdagen per week (zoals in het vorige punt is bepaald).
Voorbeeld: Is de arbeidsomvang per week bijvoorbeeld 30 uur en het aantal werkdagen per week 5, dan is de arbeidsomvang per dag 30/5 = 6 uur.
-
de arbeidsomvang per dag vermenigvuldigd met het aantal verzuimdagen.
Voorbeeld: Stel dat de resource ziek was op woensdag tot en met vrijdag, dus 3 dagen. De totaaluren op basis van de gemiddelde arbeidsomvang zijn dan 6*3 = 18 uur.
Voor de berekening van de totaaluren in de verzuimperiode op basis van het 13-weeksgemiddelde wordt:
-
het aantal weken in de referteperiode bepaald.
Hierbij wordt gekeken naar de 13 kalenderweken voorafgaand aan de week van het verzuim of, als het contract korter duurde, het aantal weken waarin een contract is geweest. -
per weekdag dat de resource ziek was het aantal uren in de referteperiode bij elkaar opgeteld en gedeeld door het aantal weken in de referteperiode.
Voorbeeld: Stel dat het contract 3 weken voor de week van het verzuim is ingegaan en dat de resource op woensdag tot en met vrijdag ziek was. In de 3 weken voorafgaand aan het verzuim heeft de resource:
-
op woensdag respectievelijk 6 uur, 7 uur en 6,5 uur gewerkt. De uren van woensdag worden bij elkaar opgeteld en gedeeld door het aantal weken: 19,5/3 = 6,5 uur.
-
2 weken op donderdag gewerkt, op beide dagen 6 uur. De uren van donderdag opgeteld en gedeeld door het aantal weken: 12/3 = 4 uur.
-
op vrijdag in alle 3 de weken 6,5 uur gewerkt. De uren van donderdag opgeteld en gedeeld door het aantal weken: 22,5/3 = 6,5 uur.
-
-
het gemiddelde per verzuimdag bij elkaar opgeteld.
Voorbeeld: In bovenstaand voorbeeld zijn de totaaluren 6,5+4+6,5 = 17 uur.
Uiteindelijk worden de totaaluren in de verzuimperiode op basis van het 13-weeksgemiddelde vergeleken met de totaaluren in de verzuimperiode op basis van de gemiddelde arbeidsomvang.
-
Zijn de totaaluren in de verzuimperiode op basis van het 13-weeksgemiddelde lager dan de totaaluren in de verzuimperiode op basis van de gemiddelde arbeidsomvang, dan wordt uitgegaan van de gemiddelde arbeidsomvang per dag
-
Zijn de totaaluren in de verzuimperiode op basis van het 13-weeksgemiddelde hoger dan de totaaluren in de verzuimperiode op basis van de gemiddelde arbeidsomvang, dan wordt uitgegaan van het gemiddelde aantal uren per dag
Voorbeeld: Uitgaande van bovenstaand voorbeeld wordt 17 uur (o.b.v. 3-weeksgemiddelde) vergeleken met 18 uur (o.b.v. arbeidsomvang). In de urenimportregels worden de verzuimuren dus op basis van de arbeidsomvang verwerkt.
| Resourcenr. | Projectnr. | Datum | Werksoort | Aantal | Berekening |
|---|---|---|---|---|---|
| R001236 | P04412 | 19-3-2025 | ZIEK | 6 | Gem. arbeidsomvang (1w 30u): 30u/5d = 6 uur |
| R001236 | P04412 | 20-3-2025 | ZIEK | 6 | Gem. arbeidsomvang (1w 30u): 30u/5d = 6 uur |
| R001236 | P04412 | 21-3-2025 | ZIEK | 6 | Gem. arbeidsomvang (1w 30u): 30u/5d = 6 uur |
Voorbeeld: Nog een voorbeeld. Resource Tess is vorige week op dinsdag en woensdag ziek geweest. Haar contract is 5 weken voor de week van het verzuim ingegaan en de arbeidsomvang is 28 uur per week.
Tess heeft in die 5 weken de volgende uren gewerkt:
| maandag | dinsdag | woensdag | donderdag | vrijdag | |
|---|---|---|---|---|---|
| week 1 | 6 | 5 | 5 | 8 | 4 |
| week 2 | 6 | 5 | 5 | 8 | 4 |
| week 3 | 7 | 7 | 8 | 6 | |
| week 4 | 6 | 5 | 5,5 | 8 | 4 |
| week 5 | 7 | 7 | 8 | 6 | |
| 5-weeksgemiddelde | 29/5 = 5,8 | 29,5/5 = 5,9 | |||
| gemiddelde arbeidsomvang | 28/5 = 5,6 | 28/5 = 5,6 |
Totaaluren in de verzuimperiode op basis van het 5-weeksgemiddelde: 5,8+5,9 = 11,7
Totaaluren in de verzuimperiode op basis van de arbeidsomvang: 5,6+5,6 = 11,2
In de urenimportregels worden de verzuimuren dus niet op basis van de arbeidshistorie maar op basis van de werkhistorie verwerkt.
Arbeidsomvang omrekenen op basis van urenstaatperiode
De arbeidsomvangperiode kan afwijken van de urenstaatperiode. In dat geval vindt een eerst omrekening plaats:
| Arbeidsomvangperiode | Urenstaatperiode | Formule |
|---|---|---|
| Week | Vier weken | vermenigvuldigen met 4 |
| Week | Maand | vermenigvuldigen met (52 weken / 12 maanden = ) 4,33 |
| Maand | Week | delen door 4,33 |
| Maand | Vier weken | delen door 4,33, vermenigvuldigen met 4 |
| Vier weken | Week | delen door 4 |
| Vier weken | Maand | delen door 4, vermenigvuldigen met 4,33 |
| Jaar | Week | delen door 52 |
| Jaar | Vier weken | delen door 13 |
| Jaar | Maand | delen door 12 |
Verzuimuren bepalen op basis van arbeidsprofiel
Dit scenario is aan de orde als de verzuimdag op een dag valt waarop de resource zou werken volgens zijn/haar arbeidsprofiel. Hiervoor moet op het contract van de resource een arbeidsprofiel zijn ingesteld waarin het aantal te werken uren per dag is aangegeven.
Het gemiddelde aantal uren per dag dat is berekend (zie Berekenen van het gemiddelde aantal uren (13-weeksgemiddelde)), wordt vergeleken met het aantal uren in het arbeidsprofiel op dezelfde weekdag als de verzuimdag:
- Is het gemiddelde aantal uren per dag lager dan het aantal uren in het arbeidsprofiel, dan wordt uitgegaan van het arbeidsprofiel
- Is het gemiddelde aantal uren per dag hoger dan het aantal uren in het arbeidsprofiel, dan wordt uitgegaan van het gemiddelde aantal uren per dag
Bij meerdere contracten
Heeft een resource meerdere contracten bij verschillende bedrijfseenheden in dezelfde werkgeversgroep, dan:
- wordt uitgegaan van het laatste contract binnen de werkgeversgroep als het gaat om de te verwerken urenstaatperiode
- worden de uren uit het arbeidsprofiel voor de verzuimdag bij elkaar opgeteld en verwerkt op 1 bedrijfseenheid/contract
Aftoppen op maximum
Is op de rapportaanvraagpagina het veld Max. uren per dag gevuld, dan worden de berekende verzuimuren afgetopt op het ingestelde aantal uren.
Voorbeeld: Zijn er 9 verzuimuren berekend en is bij Max. uren per dag 8 ingevuld, dan wordt het aantal verzuimuren 8.
Bij het verwerken van de urenimportregels naar urenstaten vindt ook nog een controle plaats op het veld Max. per dag van de
Actieve projectresource bepalen
Het rapport gaat per actief contract en per bedrijfseenheid na aan welke projectresource de verzuimuren moeten worden toegewezen. Dus op welke klant en welk project de uren geboekt moeten gaan worden. Hierbij wordt gekeken naar de instelling in het veld Bepaling projectresource op de pagina Verzuiminstellingen:
-
Meest recente o.b.v. weekdag - gaat uit van de projectresource op de laatst gewerkte dag op de betreffende weekdag, voorafgaand aan de week van het verzuim
-
Meest recente voor verzuimperiode - gaat uit van de projectresource op de laatst gewerkte dag vóór de verzuimperiode
Opmerking:
- interne projecten (waarop het veld Boeking toegestaan voor is ingesteld op Alle Resources) zijn uitgesloten
- heeft een resource meerdere projectresources, dan wordt de eerstgevonden gebruikt
- wordt geen (actieve) projectresource gevonden, dan wordt geen urenimportregel aangemaakt
Melding na handmatige uitvoering
Als het rapport is uitgevoerd zonder de optie Urenimportlijsten openen in te schakelen, krijgt u een melding voor hoeveel resources urenimportregels zijn aangemaakt. Had u de optie ingeschakeld, dan opent de pagina Urenimportlijsten, waarbij gefilterd is op Bron = Verzuim.
Urenimportlijst
Het rapport maakt per periodesoort, periodenummer, jaar en bron 1 urenimportlijst aan (en als deze nog niet aanwezig is), als in de betreffende periode sprake is van een verzuimregistratie.
Veld Bron
In urenimportlijsten met verzuimuren is in het veld Bron de waarde Verzuim ingevuld.
Veld Periodesoort
Het veld Periodesoort urenverwerking op het contract van de resource bepaalt de periodesoort (week, 4 weken of maand). Dus voor resources die per week uren schrijven, wordt een urenimportlijst met de periodesoort Week aangemaakt. Voor resources met maandurenstaaten wordt een urenimportlijst met periodesoort Maand aangemaakt. De velden Periodesoort, Periodenr. en Jaar worden automatisch gevuld (het veld Klant blijft leeg).
Urenimportregels
In de urenimportlijst wordt per projectresource en datum een urenimportregel aangemaakt. De urenimportregels worden standaard op Aangesloten gezet.
De uren worden geschreven op de verzuimwerksoort, dus de werksoort die op de pagina Ureninstellingen in het veld Werksoort ziekte-ureninvoer is ingesteld.
Veld Berekening
Het veld Berekening toont een tekstuele onderbouwing van het berekende aantal (ter controle).
Knoppen Projectresource, Urenstaat en Verzuim
Via de knop Projectresource kunt u snel de bijbehorende projectresourcekaart openen.
Wanneer een urenimportregel is verwerkt, kunt u via de knop Urenstaat de urenstaat openen.
Via de knop Verzuim opent u de bijbehorende verzuimregistratie.
Filter instellen
Het is mogelijk om op de pagina Urenimportlijsten een filter in te stellen op Bron is Verzuim en dat filter op te slaan, zodat u een overzicht hebt van urenimports die via dit rapport zijn aangemaakt.
Zie ook Microsoft Learn: Sorteren, zoeken en filteren en Microsoft Learn: Lijstweergaven opslaan en personaliseren.
Verwerken van de urenimportregels naar urenstaten
Het inlezen van de urenimportregels naar urenstaten kan automatisch, via een taakwachtrijpost met rapport 11076460, of handmatig. Zie Urenimportregels verwerken naar urenstaten.
Mocht zich bij het verwerken een fout voordoen, dan geeft het veld Foutmelding aan wat er mis is.
Al geschreven uren op verzuimdag aftrekken
Als er al uren zijn geschreven op een verzuimdag in de urenstaat (d.w.z. uren op werksoorten waarop het veld Meetellen in uren t.b.v. loondoorbetaling ziekte is ingeschakeld), dan worden deze uren in mindering gebracht op het aantal berekende verzuimuren.
Het is dus van belang dat het aanvullen van de urenstaat met de verzuimuren op een moment gebeurt dat alle urenverwerkingen hebben plaatsgevonden. Dus dat de urenaantallen in de urenstaat kloppen, en geen wijzigingen meer worden verwacht, zodat deze uren ook correct aangevuld kunnen worden met de verzuimuren.
Herberekening/correcties
Het is mogelijk om bij nagekomen gewerkte uren alsnog een herberekening uit te voeren van de
- wordt in de betreffende urenimportregel(s) het veld Verwerkt uitgevinkt
- worden in de betreffende urenimportregel(s) de velden Aantal en Berekening opnieuw gevuld
- wordt in de betreffende urenimportregel(s) het veld Correctie aangevinkt
Bij het opnieuw verwerken van een urenimportregel worden de uren in de bestaande urendetailregel overschreven met het aantal uren uit de urenimportregel. De instelling in het veld Importeer uren uit de Ureninstellingen is daarbij niet van toepassing. De uren worden dus altijd verwerkt met de methode Overschrijven.
Opmerking: Om de correcties door te kunnen voeren in al geboekte urenstaten, moet op de pagina Ureninstellingen het veld Geboekte urenstaat automatisch heropenen in de sneltab Uren (genereren) zijn ingeschakeld.
Tip: Meer informatie over het werken met rapporten zie Microsoft Learn: Rapporten uitvoeren en afdrukken, Microsoft Learn: Rapportgegevens analyseren met Excel en XML en Microsoft Learn: Filters instellen in rapporten, batchtaken en XMLports. Voor hulp bij het zoeken van specifieke pagina's raadpleegt u Pagina's en informatie zoeken met Vertel me.
Zie ook
Sneltab Urenimportregels (aantal)