Pagina Huisvestingskosten
In een loonberekening voor een resource kan de looncomponent HV_KOSTEN zijn opgenomen. Deze looncomponent bevat de maximale in rekening te brengen kosten voor huisvesting.
Pagina openen
Selecteert u de looncomponent HV_KOSTEN in de sneltab Loonregels van de loonberekening, dan wordt in de actiebalk van deze sneltab de knop Huisvestingskosten actief. Via die knop opent u de pagina Huisvestingskosten.
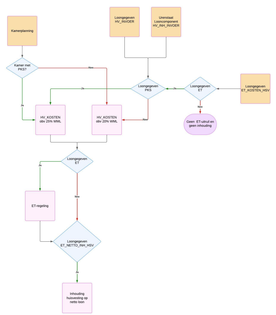
Prijs-kwaliteitssysteem (PKS)
Een belangrijk onderdeel van de cao voor uitzendkrachten per 1 januari 2025 is het Prijs KwaliteitsSysteem (PKS) voor het inhouden van huisvestingskosten van arbeidsmigranten. Het PKS bepaalt aan de hand van kwaliteitsnormen de maximale in rekening te brengen totale kosten voor de huisvesting. Dit geldt voor uitzendondernemingen die huisvesting aanbieden op grond van ABU-/NBBU-cao artikel 36, lid 2.
Hierbij geldt het volgende:
- De maximale in rekening te brengen totale kosten voor huisvesting bedragen 25% van het wettelijk minimumuurloon vermenigvuldigd met 40.
- Er geldt geen maximum voor uitzendkrachten die een contractueel hoog genoeg uurloon hebben. Namelijk minimaal 140% van wettelijk minimumuurloon vermenigvuldigd met 40. De maximale in rekening te brengen totale kosten voor huisvesting blijven gebaseerd op het PKS.
- Het PKS geldt vanaf 1 januari 2025. Voor uitzendondernemingen die het PKS (nog) niet geïmplementeerd hebben, geldt dat de maximale in rekening te brengen totale kosten voor huisvesting 20% van het wettelijk minimumuurloon vermenigvuldigd met 40 bedragen.
Manieren om kosten voor huisvesting op te voeren
Voor de berekening van looncomponent HV_KOSTEN kunnen de kosten voor huisvesting op 3 manieren (eventueel ook in combinatie met elkaar) worden opgevoerd:
- via de ET-regeling (op looncomponent ET_KOSTEN_HSV) - de huisvestingskosten kunnen via het loongegeven ET_KOSTEN_HSV of HV_INVOER worden opgegeven
-
via looncomponent HV_INH_INVOER - de huisvestingskosten kunnen worden opgegeven via:
- het loongegeven HV_INVOER bij de resource (waarbij dit loongegeven is gekoppeld aan looncomponent HV_INV_INVOER)
- de urenstaat (via een werksoort die gekoppeld is aan looncomponent HV_INV_INVOER)
- via een bedtoewijzing in de planningmodule of de pagina Geplande bedden, waarbij de prijs per week op de betreffende kamer is vastgelegd. De kosten worden in de loonberekening opgenomen als de bedtoewijzing een status krijgt waarop het veld Salarisverwerking actief is ingeschakeld.
Voor manier 1 en 2 moet nog worden opgegeven of de opgevoerde kosten wel/niet conform PKS zijn berekend door het loongegeven HV_PKS in te stellen. Wanneer alle kamerprijzen op basis van PKS zijn berekend, dan kan dit loongegeven op algemeen niveau op de pagina Loongegevens worden vastgelegd met de waarde JA. Is dit niet het geval, leg loongegeven HV_PKS dan op resourceniveau vast met waarde NEE.
Zie ook Bijlage 1 in Eindejaarsdocument - Jaarovergang met Mysolution 2024 - 2025 (pdf) .
Belangrijk: De looncomponent HV_KOSTEN moet zijn ingericht in de looncomponentset (die bij de bedrijfseenheid van het contract hoort).
Velden op deze pagina
Op de pagina Huisvestingskosten zijn de volgende gegevens vastgelegd:
- Bednr. - het nummer van het bed waar de resource op is ingepland
- Bedomschrijving - de omschrijving van het bed waar de resource op is ingepland
- Datum vanaf - de datum vanaf wanneer de resource op het bed is ingepland binnen de loonperiode
- Datum tot en met - de datum tot wanneer de resource op het bed is ingepland binnen de loonperiode
- Kostprijs - de kostprijs per toegewezen kamer wordt dagnauwkeurig berekend. De kamer en/of de prijs kunnen namelijk wijzigen gedurende de periode. De pro rata-methode is afhankelijk van de instelling in looncomponent HV_KOSTEN (kalenderdagen of werkdagen).
- Maximaal in rekening te brengen kosten - de maximale in rekening te brengen kosten per toegewezen kamer worden dagnauwkeurig berekend op basis van:
- de aanwezigheid van een kostprijs conform PKS (gedurende de gehele kamerperiode binnen de loonperiode),
- het minimumuurloon, gepeild op de einddatum van de loonperiode,
- de hoogte van het contractueel overeengekomen basissalaris
Is de kostprijs conform PKS en heeft de resource een basissalaris van minimaal 140% van het minimumloon * 40, dan geldt geen maximum en is dit veld leeg.
- Gemaximeerde kosten - Het bedrag dat op looncomponent HV_KOSTEN is berekend.
Als de kostprijs:- conform PKS is berekend, dan bedragen de maximale in rekening te brengen kosten 25% van het minimumuurloon * 40 uur, tenzij het contractueel overeengekomen basissalaris hoog genoeg is. Als het basissalaris minimaal 140% van het minimumloon * 40 bedraagt, dan geldt geen maximum en dan wordt de werkelijke kostprijs toegepast.
- niet conform PKS is berekend, dan geldt altijd een maximumpercentage van 20% van het minimumuurloon * 40.
Er kunnen meerdere regels op deze pagina staan. Bijvoorbeeld als:
- de prijs per kamer (of de optie Conform PKS) wijzigt tijdens de loonperiode
- de resource tijdens de loonperiode op verschillende bedden is ingepland
Terugwerkende kracht (TWK)
Als voor een resource al loonberekeningen zijn gemaakt en de bedtoewijzing of de prijsregel wordt met terugwerkende kracht (TWK) gewijzigd, dan wordt:
- in nog niet geboekte maar wel berekende loonberekeningen (die op basis van de ingangs- en/of einddatum van de bedtoewijzing in deze periode vallen) de optie Berekend automatisch uitgeschakeld.
- voor al geboekte loonberekeningen (die op basis van de ingangs- en/of einddatum van de bedtoewijzing in deze periode vallen) automatisch een nieuwe loonberekening aangemaakt.
De loonberekening kan dan vervolgens opnieuw worden berekend.
Tip: Meer informatie over het navigeren in de gebruikersinterface vindt u in Werken met Business Central. Zie Pagina's en informatie zoeken met Vertel me voor meer informatie over het zoeken naar pagina's, acties en rapporten.
Zie ook